【指南帖】@非深户籍灵活就业人员,你关心的参保问题在这里!

文章出处:宝安行政服务 人气:6047 发表时间:2022-05-15

好消息

非深户籍灵活就业人员

可以参加深圳医保啦!

 

什么情况符合参保条件?

该怎么申请?

参保缴费、报销比例多少?

图片


大家关心的问题,我们都收到啦!

这期深圳医保小课堂

统一为大家解答!

赶紧收藏!

图片


参保篇


图片


回复一:可以。

未达到法定退休年龄的,在深圳市灵活就业的非深圳户籍人员,可以个人身份申请参加深圳基本医疗保险一档,由个人缴纳医保费用。


具体范围包括:

①无雇工的个体工商户;

②未在用人单位参加职工医保的非全日制从业人员;

③依托电子商务、网络约车、网络送餐、快递物流等新业态平台实现就业,且未与新业态平台企业建立劳动关系的新型就业形态从业人员;

④国家和广东省规定的其他灵活就业人员。


图片


回复二:不可以。

已过退休年龄的非深户籍人员参保,按《深圳市社会医疗保险办法》规定执行。


图片


回复三:非深户籍灵活就业人员可以单独选择参加深圳医保,但按规定只能参加一档医保。


图片


回复四:非深户籍灵活就业人员参加的基本医保可按规定跨统筹区转入或转出。



缴费篇

图片


回复五:符合条件的非深户籍灵活就业人员可申请参加深圳基本医保一档,由个人按月缴纳医保费用。


缴费标准=缴费基数×缴费比例。

图片


2022年5月10日—2022年6月30日,每月缴费基数可选择范围为6972元—34860元,非深户籍灵活就业人员参加医保每月缴费参考范围为571.7元—2858.5元。


图片


回复六:不能。

从2022年5月10日起,非深户籍灵活就业人员可按规定参加深圳基本医保,根据《深圳市社会医疗保险办法》,在此之前的医保不可补缴。


图片


回复七:不用。

根据《广东省职工生育保险规定》,非深户籍灵活就业人员无须缴纳生育保险费。



待遇篇

图片


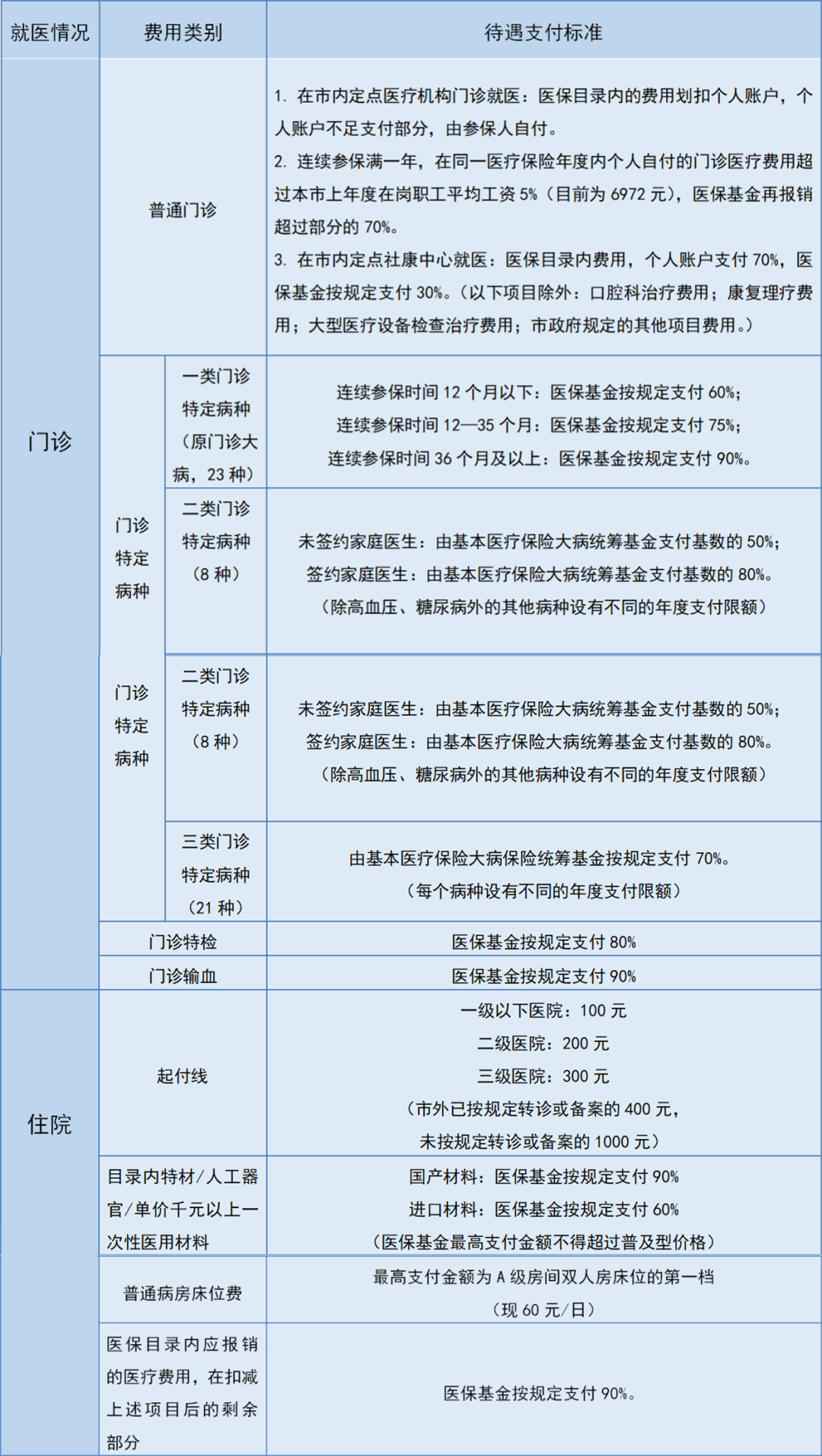
回复八:按《深圳市社会医疗保险办法》享受基本医保一档待遇

图片

(点击图片查看)


温馨提示:除基本医保一档待遇外,还享受地方补充医保待遇,对基本医保支付限额外及地方补充医保目录范围内的费用可按规定进行报销。


图片


回复九:可以。

参加深圳基本医保的非深户籍灵活就业人员可按规定享受生育医疗费用待遇,但不享受生育津贴。


图片


聊到这儿

大家对非深户籍灵活就业人员

参加深圳基本医保的

参保条件、缴费标准、待遇享受

了解得差不多了

 

符合参保条件的小伙伴

可以准备好材料

在深圳医保官网或社保经办窗口

申请参保

具体流程回顾

图片


来源:深圳医保


Copyright@深圳市君正控股集团有限公司
  技术支持:洛壹网络

Go top